Technology•5 min read
The secret to longevity? The Greenland shark holds some clues in its DNA


A shark that was born when Rembrandt was painting his first pictures is still swimming today in the depths of the Arctic. We already knew that. What we didn't know is how.
Two research teams, one led by the University of Tokyo and another by the Leibniz Institute on Aging in Germany, have published the most complete genomic analyses of the Greenland shark (Somniosus microcephalus) to date, and the findings point to a mechanism that animal biology had not documented with such clarity: a DNA repair system so sophisticated that the animal reaches 400 years old with an intact retina and no signs of cellular degeneration.

What they found in a genome twice as large as human's
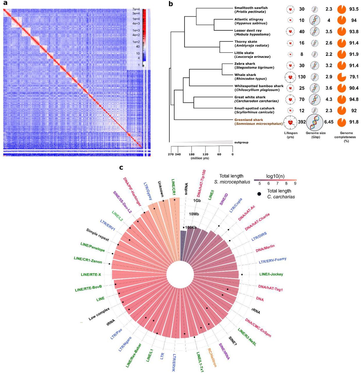
The Greenland shark genome measures 6.45 gigabases, making it one of the largest non-tetrapod genomes sequenced so far. To put it in scale: the human genome is around 3.2 gigabases. The shark's is more than double.
When analyzing gene duplications, researchers found 81 genes that exist as a single copy in all other members of the elasmobranchs, the subclass that includes sharks and rays, but which appear duplicated in the Greenland shark. According to the functional analysis, these genes form an interconnected network enriched in DNA double-strand break repair functions.
This is no minor detail. Double-strand breaks are the most dangerous type of DNA damage: if not repaired correctly, they produce mutations that lead to cancer or cell death. In most vertebrates, the accumulation of this damage over time is, quite literally, aging.
Studies on the shark's visual system confirmed that the species retains the ercc1 gene, which shorter-lived sharks have lost, and exhibits high expression levels of the ercc4 gene compared to other species in the group. Those two genes form the ERCC1-XPF complex, a repair machinery that acts as a high-precision maintenance service on cellular tissue.
The practical result: the shark's retina maintains its functionality for centuries without signs of degeneration, adapted to minimal light conditions, challenging assumptions about the inevitable loss of vision associated with aging in vertebrates.
The tumor suppressor gene with a never-before-seen mutation
There is one detail that researchers at the Leibniz Institute highlight above the rest.
The TP53 gene, responsible for suppressing tumors and coordinating DNA repair, appears as a single copy in the Greenland shark, without duplicating like the others. However, that single copy carries a species-specific insertion in its C-terminal region, a mutation that has not been observed in any other elasmobranch.
Computational models predict that this alteration could modify the functional structure of the p53 protein and its ability to manage genetic damage. It could be, in other words, the switch that regulates everything else. But the authors themselves warn that these are predictions: confirming them requires cell culture experiments that have not yet been performed.

What this is not going to do for us
It's worth hitting the brakes here for a second.
"The goal is not to make people live longer; the goal is to keep people healthier for a longer time," explained Paul Robbins, a molecular biologist at the University of Minnesota, who did not participate in the studies, to National Geographic.
Sharks are too far removed from humans evolutionarily, and our systems are too different to make direct comparisons, according to the researchers themselves in the National Geographic study. The shark's genome is not a roadmap to a 400-year human lifespan. Rather, it is a catalog of evolutionary solutions that biology has tested over millions of years and that could illuminate what paths exist, not which one to take.
The real utility lies in oncology and neurodegenerative diseases: if it is understood why the ERCC1-XPF mechanism keeps retinal tissue intact for centuries, there are bases for seeking therapeutic interventions in macular degeneration or glaucoma. If it is understood how the network of duplicated genes suppresses tumors, there are clues for new pharmacological strategies.
The heart problem
Therein lies the irony of the matter.
Researchers studying the heart of the Greenland shark found that this organ does accumulate the typical scars and stresses that time tattoos on tissues. The very animal that keeps its retina flawless at 400 years old has a heart that ages in a recognizable way.
This suggests that the DNA repair system does not operate uniformly across all tissues. Some organs take advantage of it; others, not so much. The longevity of the Greenland shark is not a complete shield against time. It is a collection of highly specific adaptations, developed in specific niches of the organism, during hundreds of millions of years of evolution in the freezing depths of the North Atlantic.
The DNA repair gene has acted in this animal as a "jumping gene," spreading across the genome and slowing cellular deterioration SevenPonds in what researchers describe as a process where the potential damage of transposable elements is not only neutralized but could be reversed to benefit genomic integrity.
The question left hanging, and which no laboratory has yet answered, is how many of those adaptations could be reproduced pharmacologically in specific human tissues, without having to wait another 400 million years of evolution.
Sources
The most important news while you enjoy a cup of coffee.
Join our community. Get our exclusive weekly analysis before anyone else.
Related News

TecnologíaGlobal
5 min read
NASA confirms the date and menu for Artemis II
The Orion spacecraft has no refrigerator or resupply. That's why NASA designed 189 unique items, amaranth as protein, five types of hot sauce, and 43 cups of coffee for 10 days around the Moon.

TecnologíaDinero
5 min read
Meta lays off 16,000 people. Its stock rises 3%
Reuters confirmed plans to cut up to 20% of Meta's workforce. Wall Street celebrated the news with a 3% surge. In 2026, AI already justifies 55,775 layoffs in the tech sector.

Tecnología
6 min read
AI already solves centuries-old math. What your bank encrypts is being rebuilt from scratch.
AlphaEvolve surpassed any known human solution in 20% of 67 open mathematical problems. At the same time, the RSA encryption that protects banks and government networks has been in the process of replacement for months. Two converging transformations.











